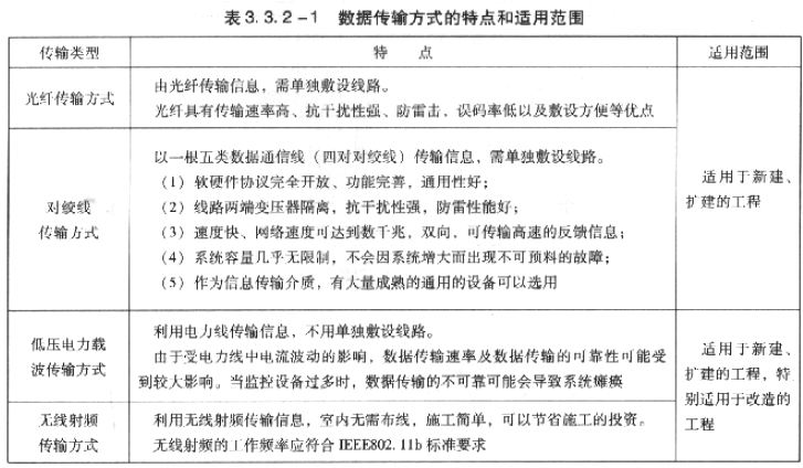
3.3 照明控制 3.3.1 要点。 1.应根据建筑物的建筑特点、建筑功能、建筑标准、使用要求等具体情况,对照明系统进行分散、集中、手动、自动,经济实用、合理有效的控制。 1) 建筑物功能照明的控制。 ①体育场馆比赛场地应按比赛要求分级控制,大型场馆宜做到单灯控制。 ②候机厅、候车厅、港口等大空间场所应采用集中控制,并按天然采光状况及具体需要采取调光或降低照度的控制措施。 ③影剧院、多功能厅、报告厅、会议室及展示厅等宜采用调光控制。 ④博物馆、美术馆等功能性要求较高的场所应采用智能照明集中控制,使照明与环境要求相协调。 ⑤宾馆、酒店的每间(套)客房应设置节能控制开关。 ⑥大开间办公室、图书馆、厂房等宜采用智能照明控制系统,在有自然采光区域宜采用恒照度控制,靠近外窗的灯具随着自然光线的变化,自动点燃或关闭该区域内的灯具,保证室内照明的均匀和稳定。 2) 走廊、门厅等公共场所的照明控制。 ①公共建筑如学校、办公楼、宾馆、商场、体育场馆、影剧院、候机厅、候车厅和工业建筑的走廊、楼梯间、门厅等公共场所的照明,宜采用集中控制,并按建筑使用条件和天然采光状况采取分区、分组控制措施。 ②住宅建筑等的楼梯间、走道的照明,宜采用节能自熄开关, 节能自熄开关宜采用红外移动探测加光控开关,应急照明应有应急时强制点亮的措施。 ③旅馆的门厅、电梯大堂和客房层走廊等场所,采用夜间定时降低照度的自动调光装置。 ④医院病房走道夜间应采取能关掉部分灯具或降低照度的控制措施。 3) 道路照明和景观照明的控制。 ①道路照明应根据所在地区的地理位置和季节变化合理确定开关灯时间,并应根据天空亮度变化进行必要修正,宜采用光控和时间控制相结合的智能控制方式。 ②道路照明采用集中遥控系统时,终端宜具有在通信中断的情况下自动开关的控制功能,在采用光控、程控、时间控制等智能控制方式时,应具有手动控制功能。同一照明系统内的照明设施应分区或分组集中控制。 ③道路照明采用双光源时,在“深夜”应能关闭一个光源;采用单光源时,宜采用恒功率及功率转换控制,在“深夜”能转换至低功率运行。 ④景观照明应具备平日、一般节日、重大节日开灯控制模式。 2.应根据照明部位的灯光布置形式和环境条件选择合适的照明控制方式。 1) 房间或场所装设有两列或多列灯具时,宜按下列方式分组控制: ①所控灯列与侧窗平行; ②生产场所按车间、工段或工序分组; ③电化教室、会议厅、多功能厅、报告厅等场所,按靠近或远离讲台分组。 2) 有条件的场所,宜采用下列控制方式: ①天然采光良好的场所,按该场所照度自动开关灯光或调光; ②个人使用的办公室,可采用人体感应或动静感应等方式自动开关灯。 3) 对于小开间房间,可采用智能化面板开关控制,每个照明开关所控光源数不宜太多,每个房间灯的开关数不宜小于2个(只设置1只光源的除外)。 3.功能复杂、照明环境要求较高的建筑物,宜采用专用智能照明控制系统,该系统应具有相对的独立性,宜作为BA系统的子系统,应与BA系统有接口。建筑物仅采用BA系统而不采用专用智能照明控制系统时,公共区域的照明宜纳入BA系统控制范围。 大中型建筑,按具体条件采用集中或分散的、多功能或单一功能的自动控制系统;高级公寓、别墅宜采用智能照明控制系统。 4.应急照明应与消防系统联动,保安照明应与安防系统联动。 3.3.2 智能照明控制系统。 1.系统功能。 1) 智能照明控制系统是全数字、模块化、分布式总线型控制系统,将控制功能分散给各功能模块,中央处理器、模块之间通过网络总线直接通信,可靠性高,控制灵活。 2) 系统根据某一区域的功能、每天不同时间的用途和室外光亮度自动控制照明。并可进行场景预设,由BA系统或分控制器通过调光模块、调光器自动调用。 3) 照明控制系统分为独立子网式、特定于房间或大型的联网系统。 4) 联网系统具有标准的串行端口,可以容易地集成到BA系统的中央控制器,或与其他控制系统组网。 2.应用范围。智能照明控制系统可对白炽灯、荧光灯等多种光源调光,对各种场合的灯光进行控制,满足各种环境对照明控制的要求。 3.系统组成。由调光模块、开关模块、控制面板,液晶显示触摸屏、智能传感器、PC接口、监控计算机(大型网络需网桥连接)、时钟管理器、手持式编程器等部件组成。 所有单元器件(除电源外)均内置微处理器和存储单元,由信号线(双绞线或光纤等)连接成网络。每个单元均设置唯一的单元地址并用软件设定其功能,通过输出单元控制各照明回路负载。 1) 智能照明控制系统框图,见图3.3.2-1。 2)智能照明控制系统接线示意,见图3.3.2-2。 3) 传输方式。照明控制系统数据传输方式在国际上尚无统一的标准,目前主要有光纤传输方式、双绞线传输方式、电力载波传输方式和无线射频传输方式等。这四种传输方式的数据传输速率、传输的可靠程度有较大区别,基本特点和适用范围见表3.3.2-1。 4) 功能模块的类型及作用,见表3.3.2-2。 4.智能照明控制方式。智能照明常用控制方式一般有场景控制、集中控制、群组组合控制、定时控制、光感探头控制、就地控制、远程控制、图示化监控、应急处理、日程计划安排等。其主要功能及应用场所如下: 1) 场景控制:用户预设多种场景,按动一个按键,即可调用需要的场景。多功能厅、会议室、体育场馆、博物馆、美术馆、高级住宅等场所常采用此种方式。 2) 群组组合控制:—个按钮,可设定对多个配电箱(跨区)中的照明回路进行开关控制,即一键可控制整个场所的照明开关。 3) 定时控制:根据预先设定的时间,触发相应的场景,使其打开或关闭。适用于地下车库等大面积场所。 4) 天文时钟:输入当地的经纬度,系统自动推算出当天的日出日落时间,根据这个时间来控制照明场景的开关。特别适用于夜景照明、道路照明。 5) 光感探头控制:根据光感探头探测到的照度,控制照明场所内相关灯具的开启或关闭。常在写字搂、图书馆等场所应用,靠近外窗的灯具可采用光感控头,根据天然光的亮度进行开关,以节约用电。 6) 就地控制:一般情况下,控制过程自动进行,在某些情况下,可使用控制面板来强制调用需要的照明场景模式。 7) 远程控制:通过互联网(Internet)对照明控制系统进行远程监控,能实现: ①对系统中的各个照明控制箱的照明参数进行设定、修改; ②对照明状态进行监视、控制。 8) 图示化监控:用户可以使用电子地图功能,对整个控制区域的照明进行直观的控制。可将整个建筑的平面图输入系统中,并用各种不同的颜色来表示该区域当前的状态。 9) 应急处理:在接收到安保系统、消防系统的警报后,能自动将指定区域照明全部打开。 10) 日程计划安排:可设定每天不同时间段的照明场景状态,并将场景调用情况记录、打印输出,方便管理。 3.3.3 智能照明控制系统的应用示例。 1.酒店。 1) 大堂。大堂的灯光一般均由智能照明控制系统自动控制管理,系统根据大堂运行时间自动调整灯光效果。 在接待区安装可编程控制面板,根据接待区域各种功能特点和不同的时间段,一般预设4种或8种灯光场景;工作人员也可进行手动编程,方便地选择或修改灯光场景。 系统应充分利用自然光,实现日照自动补偿。当天气阴沉或夜幕降临,大堂的大吊灯及主照明将逐渐自动调亮;当室外阳光明媚,系统将自动调暗灯光,使室内保持要求的亮度,同时,可延长灯具寿命2~4倍,可保护昂贵的水晶吊灯和难安装区域的灯具。 2) 西餐厅、酒吧厅、咖啡厅。西餐厅、酒吧厅、咖啡厅等一般采用多种可调光源,通过智能化控制使之始终保持最柔和、最优雅的灯光环境。可分别预设4种或8种灯光场景,也可由工作人员进行手动编程,方便地选择或修改灯光场景。 在厅内或需分割的包房内安装可编程控制面板,可预设4种或8种场景,也可由工作人员通过可编程控制面板,方便地选择或改变灯光的场景。 3) 宴会厅。宴会厅一般需预设多种灯光效果场景,以适应不同场合的灯光需求,并可配备遥控器,供值班经理等使用遥控器远距离控制大型宴会厅的灯光效果。 4) 中餐厅。大型中餐厅可利用智能照明控制系统的固有功能,随意分割或合并控制区域,方便控制及调整就餐空间。 5) 会议室。会议室是酒店的一个重要组成部分,采用智能化控制系统对各照明回路进行调光控制,实现预先设定的多种灯光场景,使得会议室在不同的使用场合都能具有合适的灯光效果。工作人员还可以根据需要,选择手动或自动的定时控制。 会议室的灯光控制系统宜与投影设备相连,当需要播放投影时,灯光能自动地缓慢地调暗;关掉投影仪后,灯光又会自动地柔和地调亮到合适的效果。 6) 地下车库。车库照明平时一般由中央控制主机控制,处于自动控制状态。车辆进出繁忙时,照明全开。白天,由于有日光,可适当降低照度,降低能耗。车辆较少时只开车道灯,如需观察车辆,可就地开启局部照明,经延时后关闭。停车区域采用智能移动探测传感器,当有人或车移动时开启相应的局部照明,车停好后或人、车离开后延时关闭。当有车移动时可以通过主机显示出来。方便保安和管理人员的管理。 一般还在车库入口管理处内安装控制面板开关,手动控制车库的照明灯光。 2.体育场馆。 主赛场照明应设置多种亮灯模式,例如“业余训练”、“国内比赛”、“国际比赛”、“TV转播国内比赛”、“TV转播国际比赛”等任意亮灯模式,应能根据需要灵活地实现各种比赛要求。观众席也宜实现多种不同的灯光场景。 系统需能自动调节各种场地灯光开启的先后顺序,避免由于同时点亮而引起的启动大电流冲击供电系统。 系统操作应简单、直观,使用者只需在控制面板上操作按键,就能自动进入该键对应的预置状态; 系统一般设置多地控制操作点,灯控室能控制主场地和观众席的灯光,场地便于操作处能控制“业余训练”等平时运营需要的灯光。 3.写字楼(办公区)。 采用智能化控制系统后,可使照明系统工作在全自动状态。通过配置的“智能时钟管理器”预先设置若干基本工作状态,通常为“白天”、“晚上”、“清扫”、“安全”、“周末”、“午饭”等,根据预设定的时间自动的在各种状态之间切换。 各个办公事都应配有手动控制面板,可以随时调节房间的工作状态和合适的灯光效果。 4.影剧院。 电影院和剧场应利用智能控制系统预先存储的场景及时和方便的调用灯光效果,以适应不同场合的灯光需求,供工作人员任意选择。 工作人员可通过可编程控制面板或遥控器按键调用所需的某一灯光场景。 在灯光控制室、放映室或舞台侧宜配备液晶显示控制器,工作人员通过操作控制器控制每路灯光,随时存储和调用各种灯光场景。